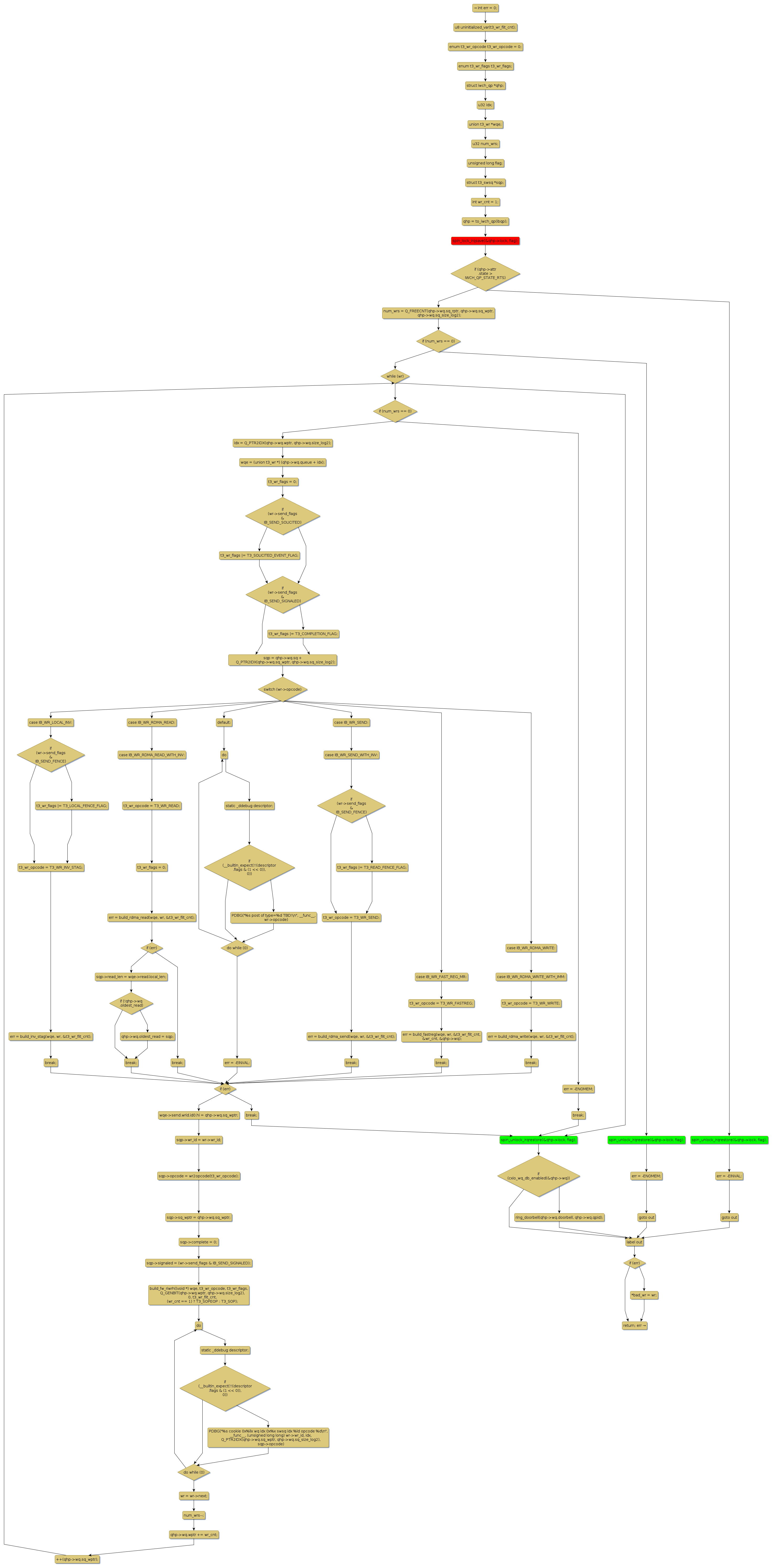
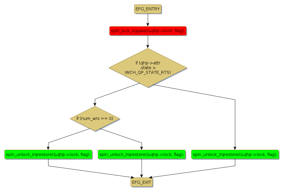
Instance Verification Kit (IVK)
spin lock @ [10863+36+/linux-3.19-rc1/drivers/infiniband/hw/cxgb3/iwch_qp.c]
Instance Signature: lock
|
The Matching Pair Graph:
|
|
Function Name
|
Control Flow Graph (CFG)
|
Events Flow Graph (EFG)
|
Source Correspondence
|
|
iwch_post_send
|
|
|
[10494+14+/linux-3.19-rc1/drivers/infiniband/hw/cxgb3/iwch_qp.c]
|